繁體
网站集群
加入收藏
网站地图
站群
本站
热门搜索
房地产交易
义务教育入学
适龄幼儿入园信息登记
医疗保险
房地产登记业务
不动产登记信息查询
搜索历史
清空
养老保险
居住证
二手房买卖合同范本
首页
领导之窗
城市名片
政务公开
网上服务
互动交流
政府数据
政务新媒体
首页
领导之窗
城市名片
政务公开
网上服务
互动交流
政府数据
政务新媒体
您当前所在位置:
首页
>
市气象局
>
清单公开
索
引
号:
003084158/202106-00024
信息分类:
清单公开
内容分类:
其他
发布日期:
2021-06-10
发布机构:
市气象局
文
号:
名
称:
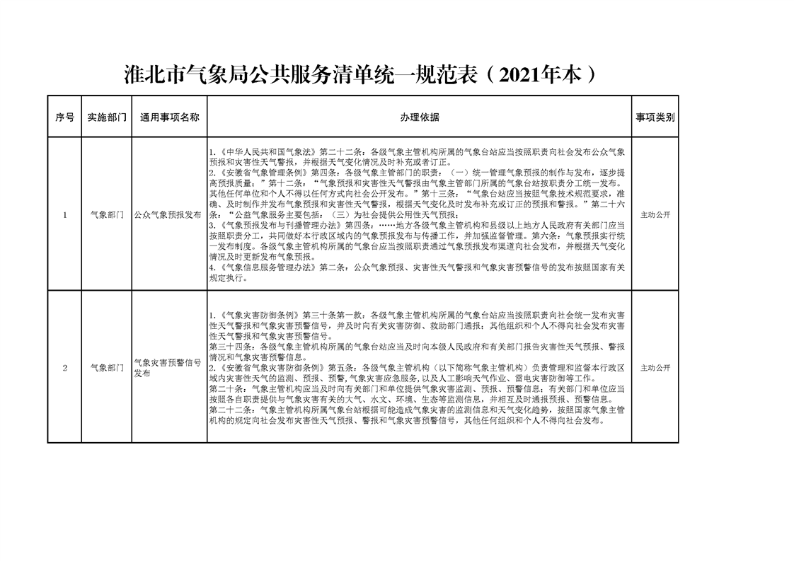
淮北市气象局公共服务清单统一规范表(2021年本)
关
键
词:
有效期至:
有效性:
废止
索
引
号:
003084158/202106-00024
信息分类:
清单公开
内容分类:
其他
发文日期:
2021-06-10
发布机构:
市气象局
文
号:
关
键
词:
名
称:
淮北市气象局公共服务清单统一规范表(2021年本)
淮北市气象局公共服务清单统一规范表(2021年本)
浏览次数:
信息来源: 市气象局
发布时间:2021-06-10 09:41
字号:
大
中
小
分享到: