繁體
网站集群
加入收藏
网站地图
站群
本站
热门搜索
房地产交易
义务教育入学
适龄幼儿入园信息登记
医疗保险
房地产登记业务
不动产登记信息查询
搜索历史
清空
养老保险
居住证
二手房买卖合同范本
首页
领导之窗
城市名片
政务公开
网上服务
互动交流
政府数据
政务新媒体
首页
领导之窗
城市名片
政务公开
网上服务
互动交流
政府数据
政务新媒体
您当前所在位置:
首页
>
关淮日历
>
住房交通
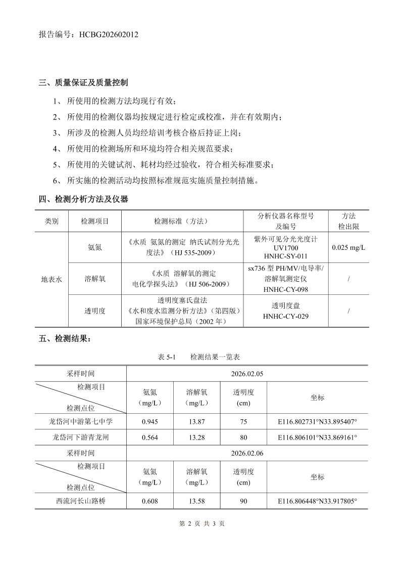
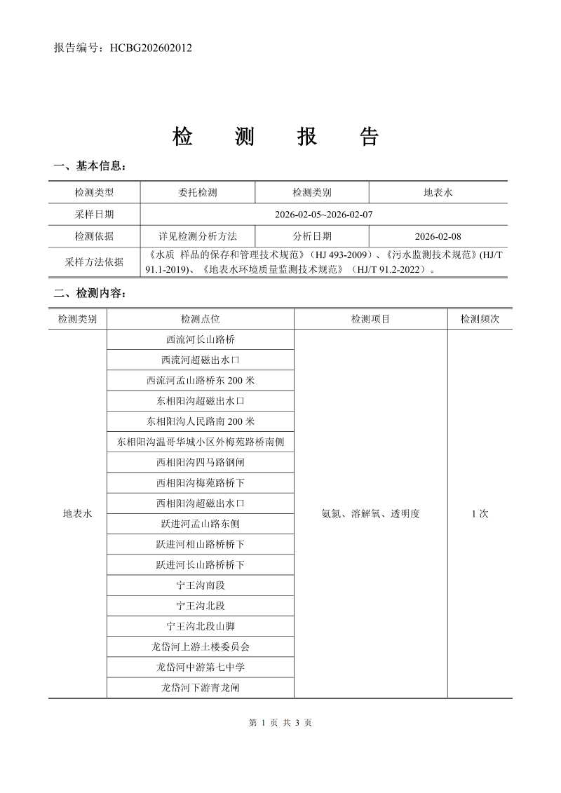
2026年2月份相阳沟、东相阳沟、西流河、东支流、跃进河、龙岱河河道水质检测报告
浏览次数:
信息来源:城建处
发布时间:2026-03-11 14:54
字号:
大
中
小
分享到:
扫描二维码随身看资讯
热点新闻