- 搜索位置
- 标题
- 全文
- 匹配度
- 模糊
- 精准
- 排序
- 相关程度
- 发布日期
南坪镇信息公开指南
为了更好地提供政府信息服务,方便公民、法人和其他组织获取本机关的相关信息,特编制《南坪镇人民政府(办公室)信息公开指南》(以下简称《指南》)。《指南》主要是告知公民、法人和其他组织如何获取本机关主动公开的相关信息、如何依申请获取政府没有公开或不宜公开的信息及确保政府依法及时提供信息的保障措施。《指南》将随着政府公开信息的更新和变化随之作出调整说明。
一、主动公开的政府信息
(一)公开内容
主动公开的政府信息,是指本机关依法公布除保密以外的各类信息。本机关主动向社会免费公开的具体内容需查阅《南坪镇人民政府信息公开目录》(以下简称《目录》)。目录涵盖了本机关的机构职能、有关文件、发展规划、重大决策、资金管理、建设项目、政府采购、行政执法、建议提案、收费项目、应急预案及监督保障措施〔这几类根据本机关的具体情况而定〕等非保密的所有信息。目前本机关公开的政府信息主要是2003年以来的内容,之前的内容将逐步完善加载。公民、法人和其他组织可以在本机关网站上查阅《目录》,也可以到本机关信息公开受理机构(办公地址:濉溪县南坪镇人民政府,办公电话:0561-7032260;办公时间:周一至周五(上午:8:30-12:00;下午:14:30-17:30,节假日除外) 索取本机关有关信息 。
(二)政府信息编排体系
政府信息公开目录使用电子文档方式编排、记录和存储各类信息,主要含以下要素:索引号、组配分类、主题分类、发文日期、发布机构、生成日期、名称、有效性、文号、关键词。
|
索引号 |
组配分类 |
主题分类 |
发文日期 |
发布机构 |
生成日期 |
名称 |
有效性 |
文号 |
关键词 |
1.索引号:索引号是为方便信息索取所编排的信息编码,每条信息有惟一的信息索引号。
2.组配分类:根据目录分类进行选择。
3.主题分类:根据不同主题和体裁进行选择。主题19类:劳动、人事、监察;科技、教育;城乡建设、环境保护;公安、安全、司法;卫生、体育、医疗;商贸、海关、旅游;国土资源、能源;市场监督、安全生产监管;人口与计划生育;文化、广电、新闻出版;民政、扶贫;民族、宗教;气象、应急;组织机构简介;综合政务;国民经济管理、国有资产监管;财政、金融、审计;工业、交通;农业、林业、水利。体裁13类:函,通知,通报,意见,公告,通告,批复,报告,决定,议案,会议纪要,请示,其他。
4.发文日期:指信息正式发布(出版)的日期。对于政府文件,产生日期即签发日期(如文件为会签的,产生日期为最后一个签发日期);对于非文件类的信息,如数据表格等,产生日期指该信息可为公众完整获得的起始时间。日期使用YYYY-MM-DD的格式,其中YYYY是年,MM是月,DD是日。
5.发布机构:信息为一个机构产生时,该机构为发布机构。信息为几个机构联合产生时,文件类以谁编制文号,则该机构为发布机构;非文件类以谁为主编制,则为主编制的机构为发布机构。发布机构应使用全称,不能使用简称。
6.生成日期:信息制作完成的日期。
7.名称:是指该信息的标题。
8.有效性:信息有效的时限。
9.文号:文号是文件制发过程中由制发机关、团体或个人赋予文件的顺序号,文号包括发文机关代字、年份、序号,并依此顺序居中排列。
10.关键词:关键词是为了方便公众查找而设立的一个用于信息标引和检索的数据项。它是一组表达某一主题代表性的习惯用词,可取自信息的题名或正文用以表达信息主题并具有检索意义的非规范化的词或词组,也可以是公众已认同的俗语。
(三)公开形式
1.对于主动公开的信息,我镇网站是第一公开平台(网址:https://www.sxx.gov.cn/zwgk/public/column/2061?type=4&action=list)。
2.现场查阅点:南坪镇为民服务中心公开栏(电子显示屏)。办公地址:南坪镇为民服务中心一楼大厅; 办公时间:周一至周五(上午:8:30-12:00;下午:14:30-17:30,节假日除外) ;联系电话:0561-7031016。
此外,还采用报刊、广播、电视、便民资料、会议(座谈会、咨询会)等辅助性公开方式。
(四)公开时限
各类政府信息产生后,我镇将在第一时间予以公开,最迟自信息产生后的20个工作日内公开。法律法规对政府信息公开的期限另有规定的,从其规定。
(五)主动公开政府信息工作流程图
二、依申请公开的有关事项
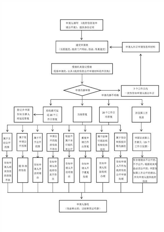
公民、法人或者其他组织(以下简称申请人)可申请濉溪县人民政府或濉溪县人民政府办公室主动公开以外的政府信息。本机关在公开政府信息前,将依照《中华人民共和国保守国家秘密法》以及其他法律、法规和国家有关规定对拟公开的政府信息进行审查。
(一)受理机构
我镇信息公开申请受理机构:濉溪县南坪镇人民政府办公室;办公地址:濉溪县南坪镇花园街1号; 办公时间:工作日上午:8:30-12:00;下午:14:30-17:30,节假日除外 ;联系电话:0561-7032260;传真:0561-7032260;邮政编码:235126。
(二)申请内容
申请人提出的政府信息公开申请应当真实载明下列内容:
1.申请人的姓名或者名称、身份证明、联系方式、通信地址;
2.申请公开的政府信息的名称、文号或者便于行政机关查询的其他特征性描述;
3.申请公开的政府信息的形式要求,包括获取信息的方式、途径;
4.受理机关名称。
申请人向本机关提交政府信息公开申请,应当同时上传或提供身份证明。
(三)申请方式
1.信函。通过信函提出申请的,应填写申请表,在信封正面左下角显著位置注明“南坪镇人民政府信息公开申请”,本机关只接收中国邮政寄件。通信地址:濉溪县南坪镇人民政府;联系电话:0561-7032260;邮政编码:235126。
2.当面提交。通过当面提交申请的,请提前电话联系确认。地址:濉溪县南坪镇人民政府。 办公时间:周一至周五工作时间(上午:8:30-12:00;下午:14:30-17:30,节假日除外)
3.网页申请。请登录濉溪县人民政府门户网站政府信息公开专栏的依申请公开栏目提交申请。
4.传真申请。通过传真提出申请,应填写申请表,并在传真第一页正面明显位置注明“政府信息公开申请”和传真总页数,发送传真后应电话联系进行确认。传真:0561-7032260。
(四)申请注意事项
1.申请人委托代理人提出政府信息公开申请的,应当提供委托代理证明材料;5人以上(含5人)共同申请同一政府信息,可以推选1至5名代表提交申请,并提供推举证明材料。
2.政府信息公开申请内容不明确的,本机关告知申请人作出补正,说明需要补正的事项和合理的补正期限。申请人无正当理由逾期不补正的,视为放弃申请,本机关不再处理该政府信息公开申请。
3.申请人申请公开政府信息的数量、频次明显超过合理范围,本机关将要求申请人说明理由。对申请理由不合理的,将告知申请人不予处理。
4.申请人以政府信息公开申请的形式进行信访、投诉、举报等活动,本机关将告知申请人不作为政府信息公开申请处理并告知通过相应渠道提出。
5.本行政机关依申请提供政府信息,不收取费用。但是,申请人申请公开政府信息的数量、频次明显超过合理范围的,本行政机关按照《国务院办公厅关于印发<政府信息公开信息处理费管理办法>的通知》(国办函〔2020〕109号)及《安徽省财政厅 安徽省发展和改革委员会关于政府信息公开信息处理费有关事项的通知》(皖财综〔2021〕28号)有关规定收取信息处理费。
(五)政府机关依申请提供信息的收费项目和收费标准
本机关依申请提供政府信息的收费严格按照国务院办公厅《政府信息公开信息处理费管理办法》及本省有关规定执行。
信息处理费可以按件计收,也可以按量计收,均按照超额累进方式计算收费金额。行政机关对每件申请可以根据实际情况选择适用其中一种标准,但不得同时按照两种标准重复计算。
按件计收适用于所有政府信息公开申请处理决定类型。申请人的一份政府信息公开申请包含多项内容的,行政机关可以按照“一事一申请”原则,以合理的最小单位拆分计算件数。
按件计收执行下列收费标准:
(一)同一申请人一个自然月内累计申请10件以下(含10件)的,不收费。
(二)同一申请人一个自然月内累计申请11—30件(含30件)的部分:100元/件。
(三)同一申请人一个自然月内累计申请31件以上的部分:以10件为一档,每增加一档,收费标准提高100元/件。
按量计收适用于申请人要求以提供纸质件、发送电子邮件、复制电子数据等方式获取政府信息的情形。相关政府信息已经主动对外公开,行政机关依据《中华人民共和国政府信息公开条例》第三十六条第(一)项、第(二)项的规定告知申请人获取方式、途径等的,不适用按量计收。按量计收以单件政府信息公开申请为单位分别计算页数(A4及以下幅面纸张的单面为1页),对同一申请人提交的多件政府信息公开申请不累加计算页数。
按量计收执行下列收费标准:
(一)30页以下(含30页)的,不收费。
(二)31—100页(含100页)的部分:10元/页。
(三)101—200页(含200页)的部分:20元/页。
(四)201页以上的部分:40元/页。
行政机关依法决定收取信息处理费的,应当在政府信息公开申请处理期限内,按照申请人获取信息的途径向申请人发出收费通知,说明收费的依据、标准、数额、缴纳方式等。申请人应当在收到收费通知次日起20个工作日内缴纳费用,逾期未缴纳的视为放弃申请,行政机关不再处理该政府信息公开申请。
政府信息公开申请处理期限从申请人完成缴费次日起重新计算。
(六)答复时限及申请处理
本机关收到申请后,将对申请内容进行审查,政府信息公开申请内容不明确的,要求申请人补正。行政机关收到政府信息公开申请,能够当场答复的,应当当场予以答复。行政机关不能当场答复的,应当自收到申请之日起20个工作日内予以答复;需要延长答复期限的,应当经政府信息公开工作机构负责人同意并告知申请人,延长的期限最长不得超过20个工作日。申请公开的政府信息涉及第三方权益和其他机关的,本机关将征求第三方和其他机关的意见,征求第三方和其他机关意见所需时间不计算在上述规定的期限内。
对申请公开的政府信息,本机关按照所申请公开的政府信息的情形分别作出答复:
1、已经主动公开的,告知申请人获取该政府信息的方式和途径;
2、可以公开的,向申请人提供该政府信息,或者告知申请人获取该政府信息的方式、途径和时间;
3、决定不予公开的,告知申请人不予公开并说明理由;
4、经检索没有所申请公开信息的,告知申请人该政府信息不存在;
5、不属于本行政机关负责公开的,告知申请人并说明理由;能够确定负责公开该政府信息的行政机关的,告知申请人该行政机关的名称、联系方式;
6、行政机关已就申请人提出的政府信息公开申请作出答复、申请人重复申请公开相同政府信息的,告知申请人不予重复处理;
7、所申请公开信息属于工商、不动产登记资料等信息,有关法律、行政法规对信息的获取有特别规定的,告知申请人依照有关法律、行政法规的规定办理;
8、申请公开的信息中含有不应当公开或者不属于政府信息的内容,但是能够作区分处理的,行政机关应当向申请人提供可以公开的政府信息内容,并对不予公开的内容说明理由;
9、需要行政机关对现有政府信息进行加工、分析的,行政机关不予提供;
10、申请人以政府信息公开申请的形式进行信访、投诉、举报等活动,行政机关告知申请人不作为政府信息公开申请处理并可以告知通过相应渠道提出。
11、申请人提出的申请内容为要求行政机关提供政府公报、报刊、书籍等公开出版物的,行政机关可以告知获取的途径。
(七)依申请公开政府信息工作流程图

三、不予公开
1.依法确定为国家秘密的政府信息,法律、行政法规禁止公开的政府信息,以及公开后可能危及国家安全、公共安全、经济安全、社会稳定的政府信息,不予公开。
2.涉及商业秘密、个人隐私等公开会对第三方合法权益造成损害的政府信息,本机关不予公开。但是,第三方同意公开或者本机关认为不公开会对公共利益造成重大影响的,予以公开。
3.本机关的内部事务信息,包括人事管理、后勤管理、内部工作流程等方面的信息不予公开。
4.本机关在履行行政管理职能过程中形成的讨论记录、过程稿、磋商信函、请示报告等过程性信息以及行政执法案卷信息,不予公开。法律、法规、规章规定上述信息应当公开的,从其规定。
四、政府信息公开工作机构
濉溪县南坪镇党政办公室负责推进、指导、协调、监督全县政府信息公开工作。
工作机构名称:濉溪县南坪镇党政办。
办公地址:濉溪县南坪镇花园街1号
办公时间:上午:8:30-12:00;下午:14:30-17:30,节假日除外。
联系电话:0561-7032260。
传真:0561-7032260。
互联网联系方式:npzdzb7032260@163.com。(仅用于接收政府信息公开工作有关意见建议,不受理依申请公开申请。如需提交政府信息公开申请,请查看第二部分“依申请公开”。)
五、监督和救济
公民、法人或者其他组织认为行政机关在政府信息公开工作中侵犯其合法权益的,可以向上一级行政机关或者政府信息公开工作主管部门投诉、举报,也可以依法申请行政复议或者提起行政诉讼。
翻译
搜索
复制

皖公网安备 34062102001029号
